Rescuing 5 Years of Research—Then Making It Actually Useful
Company: Okta | Timeline: 11 months | Scope: 250 projects, 2,000+ hours of recordings
Knowledge management systems · Scalable infrastructure · 0→1 program building · Cross-functional delivery
When your vendor gets acquired, nobody asks if you're ready.
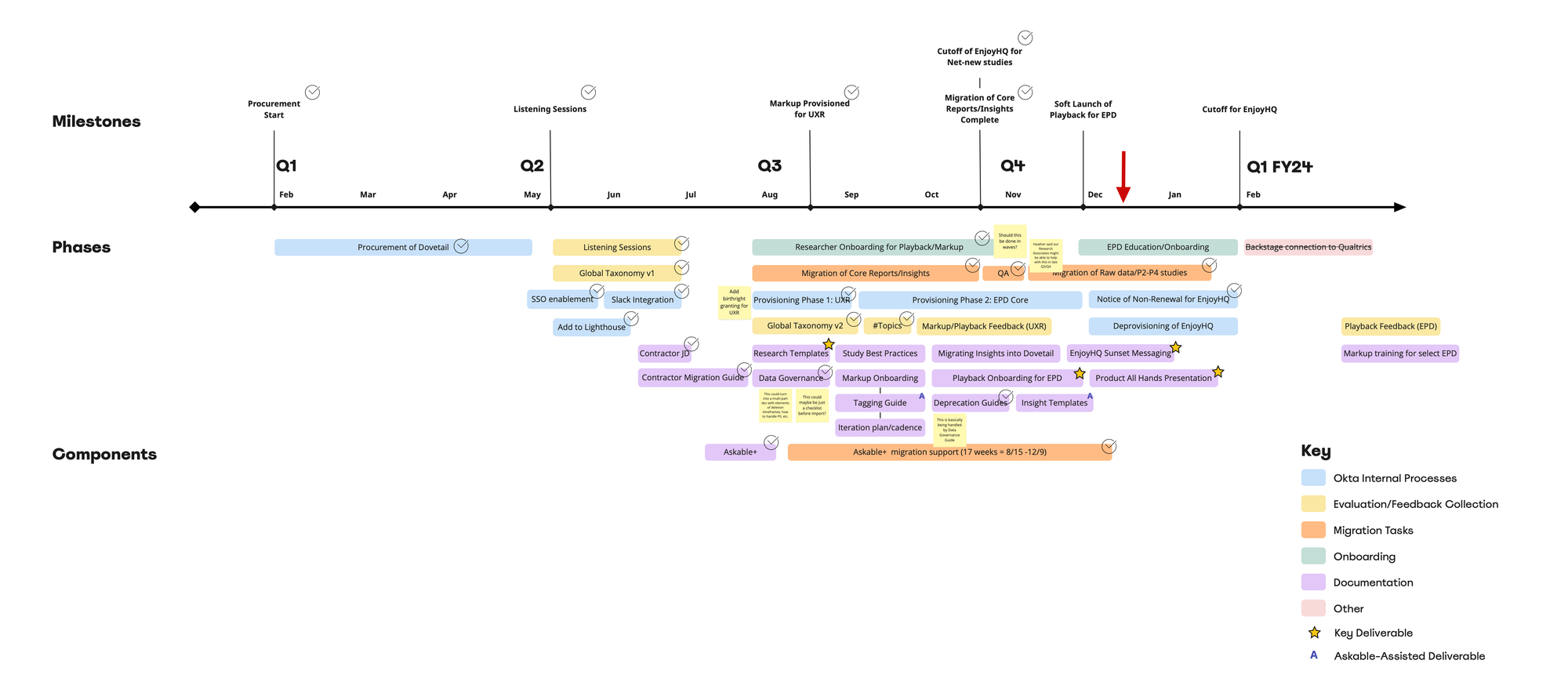
In 2022, our research repository provider was acquired and we were given 11 months before contract termination. The new vendor's terms were unworkable. We were staring down the loss of 250 research projects and five years of institutional knowledge—the entire memory of our product organization.
But the vendor crisis surfaced a deeper issue. Even before the deadline, research insights weren't reaching the people who needed them. PMs defaulted to Google Docs because the repository had no clear entry point. Researchers spent more time formatting deliverables than synthesizing findings. There was no shared definition of what an "insight" even was.
The real challenge wasn't just moving files. It was redesigning how knowledge flows through an organization.
Five years of research was on the line. The migration plan had to be right.

I created a phased migration plan, hired and managed a team of remote contractors in Australia, and wrote a comprehensive migration guide with full taxonomy mapping. We simplified tagging from 300+ items to 30 core tags, collapsed project categories from 16 to 8, and completed the migration one month ahead of schedule with zero data loss.
"Jared's efforts to ensure the insights hub is usable by those who add to it and those who seek insights from it was so worth the time and investment. He has already completely reorganized everything back into projects, making it easier for researchers to publish insights in the context of their work, and easier for stakeholders to find insights based on a new folder structure. Win-win!" - Manager Feedback
The migration was the easy part. Getting people to actually use what we built was the real work.
Saving the archive was necessary, but it didn't solve the underlying problem: insights weren't reaching the people who needed them. PMs defaulted to Google Docs because the repository had no clear entry point. Researchers spent more time formatting deliverables than synthesizing findings. The data was safe, but it wasn't working.
I ran listening sessions with PMs, designers, and researchers across the org to understand how insights were actually being consumed—and where the delivery model was failing. The findings were clear: stakeholders wanted flexibility and speed, not a rigid end-to-end process. A PM who needed a single customer quote had to wait for a full multi-week study cycle.
I rebuilt the repository around modular insight components—standardized templates (context + recommendation + customer quote), restructured navigation from topic-based to project-based, and built a Slack integration so EPD teams could query the repository without leaving their workflow. The goal was to meet people where they already work, not ask them to adopt yet another tool.
The result of this work culminated in a conference talk I gave as a part of Dovetail's inaugural Insight Out event.
Presenting these learnings to a broader research and product-centric audience significantly raised the profile of Okta in the research community, and led to many fantastic peer conversations following the event.
Building infrastructure that makes great research visible.
The repository migration and delivery redesign weren't just operational wins—they created the foundation for scaling how the organization engages with research. Researchers could now publish insights in context rather than formatting standalone reports, and stakeholders across EPD could find relevant work through a structure designed around how people actually search, not how researchers happen to organize files.
But the deeper shift was about visibility. The researchers on our team were doing exceptional work that too often stayed locked in project folders. By redesigning the systems around that work—how it's stored, how it's surfaced, how it reaches decision-makers—we gave great research the audience it deserved. Research democratization stopped being about granting file access and started being about building purposeful infrastructure that raises awareness of the work being done.
"He has a unique talent for breaking down complex problems—such as AI integration or insights distillation—into manageable, collaborative workshops that empower the team without overwhelming our daily tasks."— Feedback, UX Researcher